全程导医网 通知公告:徐州市中医院2026年五一假期门急诊工作安排
放假时间
2026年4月30日至2026年5月3日,5月9日放假,共5天。
5月4日(周一)、5月5日(周二)正常上班。
其余时间按医院正常作息制度执行。
具体工作安排
五一假期期间医院门诊正常接诊,急诊24小时接诊,医技检查科室等正常运行。
内镜中心4月30日(周四)上午门诊普通胃镜检查、呼气试验;5月1日(周五)上午胃肠镜正常开诊;5月2日(周六)上午门诊普通胃镜检查、呼气试验;5月3日(周日)上午门诊普通胃镜检查、呼气试验,请提前预约检查,为您健康保驾护航。(各科专家门诊与普通门诊按照既定排班正常开诊)
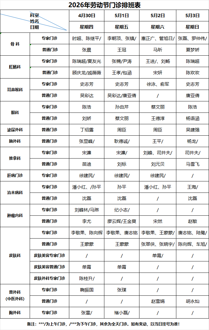
五一假期门诊医生排班表


医院值班电话
患者就医咨询、预约 24小时健康服务热线:962120
一站式服务台电话:0516-68692087
急救中心电话:0516-87385305
医院行政总值班电话:13852158120
医疗总值班电话:15150009120
护理总值班电话:15150007120
感谢您对医院工作的理解与配合!
徐州导医热线:0516——85707122