全程导医网 徐州就医信息/徐州心理频道:“阳过”后,你是否存在咳嗽、咳痰、呼吸困难?“阳康”后,你是否四肢无力、腰酸背痛?为此心烦、焦虑、心情不畅、睡眠差、食欲不佳,如何重返工作和运动而困扰?
徐州市东方人民医院为进一步做好新冠病毒感染患者的随访复诊、健康监测、改善症状、缓解焦虑抑郁情绪、最大程度恢复日常生活能力、提高生活质量,特开设新冠中医康复门诊。采用中医辩证论治的方法,解决新冠后患者的身心问题,给您更加全面的康复服务。

中医药预防治疗瘟疫历史悠久,在中华大地历史上多次瘟疫大流行中,中医药功不可没,从东汉张仲景的《伤寒论》到近代的《温病学》,都是中医治疗瘟疫的历史性总结,其中对瘟疫的治疗与康复有完整的辨证辨病论治理论,有丰富的临床经验与方剂,对瘟疫的预防与康复治疗,记载尤为详细。此次新型冠状病毒瘟疫流行,中医对预防疫情扩散、治疗轻症、预防重症发挥了重要作用,国家中医药管理局也发文,要求新型冠状病毒感染患者100%接受中医治疗。

徐州市东方人民医院充分发挥中医药在疫情治疗中的主导作用,设立新冠中医康复门诊,由中医科医师主诊,中医技术全面,针对新型冠状病毒感染后的咳嗽、咽喉疼痛、全身乏力,腰背痛、汗多、心悸等病证进行治疗。中医扶正祛邪疗法对提高已经感染新型冠状病毒患者的免疫力,预防患者复阳也有较好的临床疗效。

正如《素问·评热病论》所讲:“正气存内,邪不可干,邪之所凑,其气必虚”,运用中医药扶正祛邪、防治并重的优势,能有效降低人民群众感染新冠病毒的风险,治疗新型冠状病毒感染轻症、预防重症、治疗康复感染后杂症,预防患者复阳。为方便广大群众新冠防治需求,我院应时开设“新冠中医康复门诊”,提供预防与康复新型冠状病毒感染的中医药治疗,同时推出“新冠康复”体检项目,竭诚为广大患者服务。

新冠中医康复门诊排班表

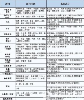
新冠康复体检项目:血常规、C-反应蛋白、D二聚体、肌钙蛋白、心肌酶谱、血电解质、肝功、肾功能、血脂、血糖监测、心电图、胸部CT、心理CT(心理健康体检)。CT无需排队,随时就诊。(张鹏)