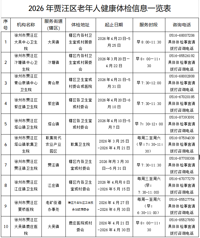
全程导医网 徐州健康信息:好消息!贾汪区2026年度65岁及以上老年人免费健康体检全面启动!全区10家医疗机构联动,项目全、就近检、全免费,守护老年朋友健康!
一、谁能参加?
贾汪区65周岁及以上常住居民
二、体检项目
体格检查、血压、视力检查、空腹抽血(血常规、肝功能、肾功能、血脂、血糖等)、尿常规、腹部B超(肝胆胰脾)、心电图、胸部数字化X线摄影(DR)正位检查等。根据健康体检结果进行相应健康指导。
三、体检须知
1. 空腹:前一晚10点后禁食禁水
2. 证件:带身份证/户口本
3. 用药:高血压、糖尿病等正常服药,勿停药
4. 陪同:高龄、行动不便建议家属陪同
5. 报告:1–2周后领取,医生一对一解读
四、暖心号召
健康是福,早检早安心!
请老年朋友相互转告、积极参与,也请子女多提醒、多陪伴。
贾汪区医护人员用心服务,为您的健康保驾护航!

(来源:贾汪区疾控中心)
徐州导医热线:0516——85707122
阅读下一篇
@铜山区65岁及以上老年人,免费体检开始啦!